Administrative Procedures for the Preparation and Implementation of Development Projects at VŠE
Abstract
This Directive sets-out binding administrative procedures for development projects, from project preparation, approval, through implementation to completion, sustainability, archiving, inspection and audit. The Directive applies to all projects that, at any stage of the project cycle, require the Rector’s signature as a statutory body on behalf of the Prague University of Economics and Business (hereinafter referred to as ‘VŠE’), with the exception of science and non-university-wide projects funded by non-European structural or investment funds, student exchange organisation projects, staff mobility under bilateral agreements, investment projects administered by a department other than the Project Office and projects implemented within the ancillary activity.
This Directive responds to changes in the conditions for using grant funds and systematically captures the administrative procedure for the preparation and implementation of development projects at VŠE. It is based on the central project support principle and reflects Rector’s Order 1/2018, which established the Project Office.
| Prepared by: | Reviewed by: | Approved by: | |
|---|---|---|---|
| Name: | Ing. Jiří Hájek, Ph.D. | — | doc. Ing. Petr Dvořák, Ph.D. |
| Department/position: | Head of the Project Office | — | Rector |
| Valid from: | 1. 3. 2026 | Valid until: | until revoke |
| Effective 7th change from: | 1. 4. 2026 | ||
1 General provisions
1.1 This Directive regulates the administrative procedures of projects at VŠE in all phases of the project from preparation and its approval, through implementation to project completion, sustainability, archiving and inspection and audit.
1.2 This Directive applies to all projects that, at any stage of the project cycle, require the Rector’s signature as a statutory body on behalf of VŠE, with the exception of:
(a) science and non-university-wide projects funded by non-European structural and investment funds;
(b) student exchange and staff mobility projects on the basis of bilateral or multilateral agreements;
(c) investment projects administered by a workplace other than the Project Office;
(d) projects implemented as part of ancillary activities. (Rector’s Directive No 1/2014, Ancillary activities (as amended))
1.3 This directive has a university-wide scope and applies to all people participating in projects under the responsibility of the Project Office (especially people involved in project preparation or implementation), especially academic staff and other VŠE employees.
An exception to the FM procedure is annexed to this Directive.
1.4 This Directive does not affect special rules governing the project agenda (especially internal and other VŠE regulations, directives, orders and measures of the Rector (Article 3(2) of the Statute of VŠE, as amended) and the grant provider’s rules binding on VŠE as the recipient of the grant, rules arising from concluded agreements and contracts, etc.). The Rector is entitled to determine a specific procedure for the preparation or implementation of any project and the method of its solution.
2 Basic terms
| Term | Meaning |
|---|---|
| Project | A unique, time-, cost- and resource-limited process, implemented to create defined outputs in the required quality and in accordance with applicable standards and agreed requirements. The process includes the stages of elaboration of the project plan, project application submission, project implementation and completion (including its period of sustainability, if relevant). Projects are divided into university-wide and non-university-wide projects. |
| University-wide project | A project of university-wide significance for VŠE, which is designated as such by the Rector’s decision. The project manager acts as the project leader. |
| Non-university-wide project | All projects that are not defined as university-wide are managed by the project leader. |
| Project Office (PO) | A workplace subordinate to the Rector, established according to the Rector’s Order No 1/2018 – Establishment of the Project Office. |
| Project leader | Leads and manages project preparation and implementation, is the head of the project preparation/implementation team. For university-wide projects, it is referred to as the project manager (the provisions of this Directive concerning the project leader apply similarly to the project manager, unless otherwise specified). The project manager is a Project Office employee and is designated by the Head of the Project Office. |
| Preparation team | It is in charge of all preparation and consulting work leading to the draft project plan. |
| Implementation team | It is in charge of activities related to the project implementation. It usually consists of administrative staff who provide administration, project coordination, management and monitoring and professional staff who provide content implementation of the project. |
| Provider | An entity that provides financial resources for project implementation. |
| Grantee | Entity that implements the project on the basis of an approved request for the provision of a grant. |
| Coordinator | Entity involved in the project with project partners whom it coordinates to achieve a common project goal. It is a position within a consortium among several entities. |
| Project partner | Entity involved in the project solution within a consortium among several entities (not a coordinator). |
| Transaction originator, budget manager |
People listed in the Rector’s Directive 7/2008 – Control Code (as amended). |
| Project Charter | It contains and documents basic information in relation to the project application and the guarantee of the given workplaces for project implementation, including financial security according to the people approved the project charter within their positions. It is attached to each project application and is Annex 1 and 2 (in English) to this Directive. |
| Project framework | Contains and documents basic information in relation to the university-wide project. It describes the project’s individual activities and outputs, the schedule, project indicators and specifies costs, including any co-financing and overheads payments. |
| Sustainability | The period whereby the grantee must keep project outputs in compliance with the provider’s instructions. Compliance with the sustainability commitment may be subject to inspection by the relevant institutions. |
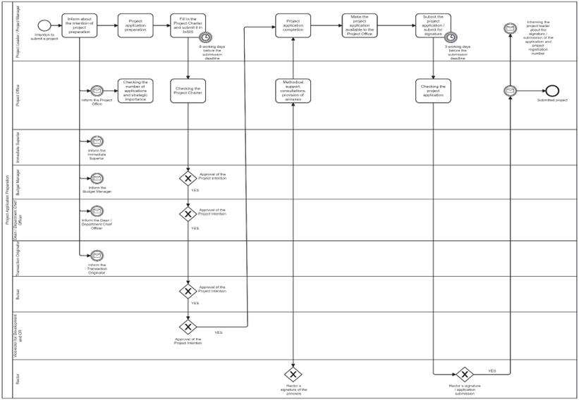
Project application preparation diagram

If some people refuse to sign the document at a particular step, their comments need to be incorporated or errors corrected in order for the process to be successfully completed.
Project implementation diagram

If some people refuse to sign the document at a particular step, their comments need to be incorporated or errors corrected in order for the process to be successfully completed.
3 General provisions
Competence provisions
3.1 Every person involved in the project processes is obliged to follow the law, internal and other regulations of VŠE, this Directive and other Rector’s directives, orders and measures, as well as the grant provider’s rules binding on VŠE as a grantee, rules arising from concluded agreements, etc.
3.2 The Rector acts and decides on behalf of VŠE in matters of project processes unless this Directive stipulates otherwise. The Rector is entitled to entrust negotiations and decision-making in matters of project processes pursuant to this Directive to another person, in part or in its entirety. Authorisation must be in writing. In the case of a partial authorisation, the relevant parts must be specified.
3.3 The administration of projects at VŠE is provided by the Project Office (especially in accordance with the Rector’s Order No 1/2018 – Establishment of the Project Office).
3.4 The project leader decides on project implementation matters. The project leader is the head of the implementation team in the project for a limited time period, and as such is authorised to perform activities related to project and implementation team management. The implementation team members are obliged to follow the project leader’s instructions. The project leader may delegate part of their competencies to other people.
3.5 For all university-wide projects, and projects with a budget for VŠE over 10,000,000 CZK, the project leader regularly informs the Rector in writing about the course of implementation and the progress achieved in the project in the frequency of submitting reports to the provider (interim, final and sustainability reports; hereinafter referred to as the ‘project reports’). The project leader provides the Rector with timely and reliable information concerning the occurrence of significant risks and measures taken, and about significant deviations from the plan or major changes. Every participant in the project implementation also informs the project leader immediately of any facts that could affect the project’s proper implementation.
3.6 A contact person for the project for communication with the provider is the project leader or an implementation team member designated by the project leader. The project leader will indicate the designated Project Office employee as another contact person, if the provider’s electronic system for submitting the application allows.
Submission of documents for the Rector’s signature
3.7 The project leader submits documents created during the project preparation or implementation and that require the Rector’s signature (e.g., project application, including annexes, contract, implementation reports, etc.) to the Rector for approval through the Project Office. All documents submitted to the provider will undergo a formal and content/factual review by the Project Office before the Rector’s signature.
3.8 All documents according to paragraph 3.7 submitted to the provider must be submitted to the Project Office no later than 3 working days before the deadline set for submitting the documents to the provider. The project leader is responsible for the possible consequences resulting from the late submission of documents (especially formal and content deficiencies, failure to obtain the Rector’s signature, late submission of documents to the provider, etc.).
3.9 The Project Office will hand documents over to the Rector without undue delay.
3.10 The Project Office archives a copy of the submitted documents in electronic form in order to share the know-how of the project agenda at VŠE.
3.11 The documents are sent to the provider or coordinator by the Project Office, unless otherwise stated in the project conditions.
3.12 The signed project implementation agreement together with the duly completed registration form of such an agreement is handed over to the Legal Department by the project leader without undue delay for the purpose of ensuring records on the basis of Rector’s Order 2/2000 – Concluding agreements and their records at VŠE (as amended). The project leader will list the Project Office (pk@vse.cz) among the responsible persons (contract guarantors) on the registration form.
Overhead costs
3.13 Overhead costs to cover university-wide costs (hereinafter referred to as the ‘university-wide overheads’) are set at 10% of the allocated subsidy/grant for VŠE (excluding co-financing).
3.14 If the provider’s rules allow, the university-wide overheads may be paid by assigning an employee or part of their working hours of the university-wide service department (Project Office, Payroll and HR Department, etc.) to a job paid for by the project funds.
3.15 If the provider’s rules allow, the overheads may be applied to the faculty or the university-wide department of the project leader (hereinafter referred to as the ‘faculty overheads’) beyond the university-wide overheads. The relevant faculty or university-wide department is responsible for faculty overheads.
4 Project preparation
Project Charter
4.1 The project leader informs the Project Office immediately, their immediate superior, the relevant Transaction originator, the Budget Administrator and the Dean or the Department Chief Official, according to the department where the project is to be implemented about the intention of project preparation. If the provider limits the number of submitted project applications or the application is submitted in the de minimis regime, the Rector decides on the selection of applications for submission.
4.2 The project leader completes the Project Charter for each project.
4.3 The project leader will submit the Project Charter via the Contact centre in InSIS no later than 8 working days before the applications deadline. In the case of foreign projects in which VŠE participates in the role of project partner, the deadline for submission is no later than 3 working days before the applications deadline. The project leader is responsible for any consequences resulting from the Project Charter’s late submission (especially failure to obtain the approval of any of the people who approve the Project Charter as written in the following paragraph).
4.4 The Project Office forwards the duly completed and submitted Project Charter for approval to: 1) the relevant Budget Administrator, 2) the relevant Dean or Head of the university-wide workplace, and 3) the Bursar. Faculties may add their own additional approval roles.
4.5 The project leader is responsible for the compliance of the information on the Project Charter with the submitted project application. If there is a substantial change in the data stated on the Project Charter or in the project application, the project leader is responsible for informing all people listed on the Project Charter in writing.
4.6 The Project Charter is archived in the Project Office. Based on the submitted Project Charter, the Project Office enters information regarding the project into the Database of Projects Outside Science and Research.
Project application preparation
4.7 When processing the project application, the project leader is mainly responsible for the professional, content and formal aspects and feasibility of the project in the required quality, proposed deadlines and according to the proposed budget. The project leader is also responsible for specifying the required work capacity according to the planned involvement of the implementation team members and proposals for the necessary adjustments to employment relationships.
4.8 The project leader is responsible for including the set amount of university-wide or faculty overheads in the project budget (paragraphs 3.13 to 3.15) if the provider’s rules allow.
4.9 A Project Office employee is a member of the preparation and implementation team for a project with a budget for VŠE over 10,000,000 CZK, mainly due to the control of compliance with the methodology.
4.10 In the case of using the electronic system for submitting the application, the project leader will also provide access rights to the project to the designated Project Office employee, at least with authorisation to edit and administer access (‘editor’ and ‘deputy access administrator’ roles) if VŠE is the sole project leader or coordinator and at least with the right to edit (‘reader/editor’) if VŠE is a project partner.
Submitting a project application to the provider
4.11 The project application is sent to the provider (or part of it to the coordinator) by the Project Office, unless otherwise stated in the project conditions. They inform the project leader about this fact, who then informs any other entities involved in the project about submitting the project application.
4.12 After registering the application with the provider, the project leader will send the registration number assigned by the provider to the Project Office without undue delay, if the Project Office does not have access to this information.
4.13 After receiving the provider’s decision, the project leader informs the immediate superior and the Project Office in writing about the project’s approval/rejection without undue delay if the latter does not have access to this information.
4.14 If the data in the approved project application change, the Project Office will record this update in the Project Charter. The Project Office then informs the people, who approved the Project Charter and the Economic Department about the project approval in writing.
4.15 If the project is not selected for support, the project leader will send the provider’s statement (evaluator/evaluators) on the reasons for rejection to the Project Office without undue delay in the event that the Project Office does not have access to this information.
Preparation specifics of university-wide projects
4.16 The project manager is responsible for the preparation team’s methodical management regarding processing the project application in cooperation with the faculties or university-wide departments and for the formal aspects of the project. Other responsibilities according to paragraph 4.7 are borne by the faculties or university-wide departments involved in the project preparation.
4.17 The project manager will ensure the conclusion of the so-called project frameworks, in which the obligations of each faculty or university-wide department participating in the project will be clearly defined. If the project application is approved, the project manager updates the project frameworks and forwards signed copies to the Economic Department.
4.18 By signing the project framework, the Dean of the faculty or the Department Chief Official confirms that the project is in accordance with the concept and goals of the faculty or the university-wide department. By signing, the budget manager agrees with the financial security and possible co-financing of the project plan from the budget of the given part of VŠE.
5 Project approval and implementation
Project approval
5.1 The project implementation agreement (an agreement with the provider or an agreement with another entity or the so-called partnership agreement) is concluded by the Rector on behalf of VŠE.
5.2 The Project Office will request the Economic Department to establish a separate accounting engagement in the economic information system, based on the project approval notification. The Economic Department will then communicate the order number to the Project Office and the project leader.
Basic project management responsibilities
5.3 The project leader is responsible for the project implementation in terms of professional, content/factual and formal aspects and for achieving the project’s objectives and outputs in the required quality, scope, deadlines and budgetary constraints, including financial data control and risk management.
5.4 The project manager of the university-wide project is responsible for project management in cooperation with faculties or university-wide departments in accordance with the project framework or past change control, for financial data control, risk management and the formal aspects of the project. The faculty or university-wide departments involved in the project are responsible for the professional, content/factual aspects and the achievement of the project’s goals and outputs.
5.5 The project leader is responsible for processing project reports and any change control according to the provider’s rules, their content/factual and formal accuracy and timely submission.
5.6 The financial data stated in the project reports submitted to the providers are confirmed by the project leader and the budget manager with their signatures. This does not apply to university-wide projects.
5.7 The project leader is responsible for providing timely, truthful and complete information in terms of project implementation to the transaction originator and budget manager.
5.8 In relation to the project, the transaction originator and the budget manager are responsible for actions pursuant to the Rector’s Directive SR 7/2008 – Control Code (as amended). The transaction originator and the budget manager may request confirmation of data accuracy in relation to the content of the project by initialling documents by the project leader or other people.
5.9 In the event terminating the employment relationship between the project leader and VŠE or in the event of inability to fulfil the role of project leader for other objective reasons, the project leader’s responsibilities pass to the person designated by the Department Chief Officer where the project is implemented. The Department Chief Officer will report the change of project leader to the Project Office without undue delay.
Financial execution
5.10 For the duration of the project, double financing of project activities must be eliminated. During the implementation of the project or during its sustainability, the project manager/ the project leader will ensure that no other form of support is claimed for the same eligible expenses or part of them, nor will they be claimed in the future.
5.11 All accounting transactions related to the project are kept under the assigned order number. The project leader especially informs the Economic Department regarding the need to establish special accounts, accounting methods, accounting documents designation, etc. and to ensure proper financial execution documentation in accordance with the provider’s rules.
5.12 Project costs not recognised by the provider as eligible or not reimbursed by the provider, including sanctions for breach of budgetary discipline incurred during or after the project, are charged to the faculty or university-wide department according to the competence of the transaction originator in the case of non-university-wide projects or according to the Project Framework in the case of university-wide projects.
5.13 If requested by the transaction originator or budget manager, the project leader will confirm, in accordance with the Rector’s Directive 6/2008 – Document Management System (as amended), that the expenses are in accordance with the provider’s rules for orders, orders to issue orders, liquidation sheets of invoices, documents for concluding employment agreements and agreements on work performed outside the employment of members of the implementation team. If this is not requested, in agreement with the budget manager, the project leader is entitled to set a limit on the amount of expenses from which the project leader always confirms compliance with the provider’s rules on the given project.
5.14 The project leader applies the requirements for materials and services in accordance with applicable legislation, the provider’s rules for selecting suppliers and VŠE regulations. The project leader is responsible for providing documents to ensure tenders.
5.15 The project leader is responsible for providing information on the specific conclusion of agreements and processing employment documents with respect to the provider’s rules and for verifying the current amount or admissibility of the planned work load of team members at the Payroll and HR Department. The Payroll and HR Department will provide data on the total work load amount.
5.16 The employee employed in the project to which the work time limits apply is responsible for complying with them and for providing information to the project leader and all people concerned. This also applies to the size of work load with other entities involved in the project.
5.17 Each month, before processing pay, the Payroll and HR Department verifies the total work load amount for individual implementation team members for the affected projects. It informs the project leader in case of a detected conflict.
5.18 The project leader respects the VŠE financial statement deadlines and ends the use of project funds within the announced deadline.
5.19 The project leader is responsible for the final billing according to the provider’s requirements, including the inclusion of all relevant project costs used.
Cooperation on projects with other entities
5.20 If an employee from another organisation participates in the solution of a VŠE project or if a VŠE employee becomes a project partner of a project assigned to another organisation, VŠE concludes a cooperation agreement (partnership agreement) with this organisation. The partnership agreement must address the risks and their minimisation for VŠE, in particular the provisions on the transfer of documents, project outputs and the reimbursement of funds on their basis.
5.21 Contact with entities involved in the project is provided by the project leader. If VŠE is the project coordinator, the project leader instructs the Economic Department to transfer the share of project funds to the project partner’s organisation according to the terms of the partnership agreement.
6 Project completion, sustainability and archiving
Project completion
6.1 The project is completed by the approval of the final report and settlement, the termination of funding or the Rector’s decision. The relevant vice-rector or Department Chief Official assesses the fulfilment of the goals in the given project.
6.2 The project leader notifies the immediate supervisor and the Project Office in writing in relation to the final report approval and the project completion if the latter does not have access to this information. The Project Office then informs the people, who approved the Project Charter and the Economic Department.
6.3 Within 30 days of submitting the final report, the project leader will fill in an electronic questionnaire, the so-called project feedback (Lessons Learned).
6.4 In the event of a change in the conditions for the project solution that threatens or prevents the performance of its objectives and outputs, the Rector or the Dean may change the implementation team or terminate the project solution prematurely, based on the project leader’s written request or at their own discretion. In the case of an intention to terminate the project at their own discretion, the Rector or the Dean will discuss their intention with the project leader in sufficient time to enable a possible remedy. In cooperation with the project leader, the Project Office will discuss the possibility and method of premature completion of the project with the provider.
Sustainability
6.5 After the project’s completion, the project leader is responsible for ensuring the project’s sustainability in cooperation with other VŠE departments, including the Project Office.
6.6 All costs associated with project sustainability are financed by the faculty or university-wide department implementing the activity requiring sustainability during the project solution.
Archiving
6.7 The documents for archiving the completed project, at minimum contain documents that were submitted to all external organisations in connection with the project and which the provider obliged the grantee to keep, i.e., particularly:
- the project application, including annexes, agreements, decisions and amendments;
- implementation reports and payment requests, including annexes; comments and their settlement;
- time sheets;
- information on the progress of implementation, if provided to the provider;
- the final report, including annexes, comments and their settlement;
- final settlement;
- final evaluation or the final inspection minutes, if any;
- audit records, if any;
- sustainability reports if the project has sustainability.
6.8 All documents, except those that are archived separately according to VŠE regulations, are archived by the project leader. After the project’s completion, the project leader can submit the documents to the central record office.
6.9 The deadline for archiving is set by the provider’s rules, applicable legislation and VŠE regulations. The project leader is responsible for passing on the information on the archiving period to the people concerned.
7 Inspection and audit
7.1 For the purposes of this Directive, inspection means control by the provider, public control, financial control, as well as other types of application of control mechanisms provided for by the legislation or the provider’s rules.
7.2 The project leader is responsible for keeping operational records and audit trails in case of inspection for all defined indicators and project outputs (i.e., especially keeping supporting documentation, including, for example, photo documentation, etc.). The departments involved in the project will provide cooperation in accordance with the project leader’s instructions.
7.3 The project leader is responsible for the completion and review of all relevant material documents for inspection purposes. The Project Office, the Economic Department, the Payroll and HR Department, the Legal Department and other affected departments cooperate with the project leader in preparing the documents submitted for inspection.
7.4 The project leader will inform the affected departments immediately with regard to the inspection result. In the case of deficiencies identified by the inspection, the department that caused them will ensure their elimination. The project leader is responsible for controlling the elimination of these deficiencies.
8 Common, transitional and final provisions
8.1 The Head of the Project Office monitors compliance with this Directive. In the event of non-compliance with the requirements and conditions of this Directive or detection of other serious shortcomings, the Head of the Project Office informs the Rector. The Rector discusses such shortcomings with the relevant Dean or the Head of the university-wide workplace of the project leader. If non-compliance with the requirements of this Directive continues thereafter, the Head of the Project Office submits a proposal for a change of the project leader or a specific employee to the Dean or the Rector. In the case of university-wide projects, upon the project manager’s proposal, the Head of the Project Office considers terminating, suspending or changing the part of the project implemented by the workplace that fails to comply with the requirements of the Directive.
8.2 This Directive also applies to projects whereby implementation started but did not end before this Directive entered into force, and from the date this Directive entered into force.
8.3 Exceptions to this Directive are determined in writing by the Rector, and in the case of paragraph 3.13 also by the bursar.
8.4 Rector’s Directive SR 3/2010, Principles of handling the project agenda at VŠE (except for projects financed from R&D funds and projects from the University Development Fund), is repealed.
8.5 In the event of non-fulfilment of the obligations of a faculty/unit, the Rector may impose a sanction on the given faculty/unit. The sanction shall be proposed by the Project Office in accordance with the project documentation. The sanction shall be discussed by the Working Group for Project Activities and subsequently by the Project Committee, which submits the proposal to the Rector. The Rector decides on the final amount of the sanction. The Bursar transfers the sanction from the unit’s lump-sum order, or from another order of the faculty/unit, which the given faculty/unit is obliged to designate without undue delay. If it is necessary to reflect the sanction in the project framework, this shall be done by the Rector.
List of changes
| Number of the change | Changed Page/ Point of the text | The subject of change – the title of the amendment | Validity from: |
|---|---|---|---|
| 1.1 | The entire regulation incl. The Project Chart | The change of the title of the Vice-rector, from Vice-Rector for Strategy to Vice-Rector for Development and Corporate Relations | 11. 5. 2022 |
| 2.1 | Annex | The Project Chart in Czech and in English | 7. 11. 2022 |
| 3.1 | Point 5 | In the part of Financial execution the paragraph 5.10 is added to regulate the obligation to avoid double funding for project activities. | Date of signature |
| 3.2 | Annex | The change of the specification of the Budget administrator | Date of signature |
| 4.1 | Basic terms-Project Charter | In the definition of the Project Charter, due to the new method of digital submission of the Project Charter, the signing is changed to approval. | November 1st, 2023 |
| 4.2 | Diagram for the preparation of the project application | The flowchart changes the process for preparing the project application. | November 1st, 2023 |
| 4.3 | Point 4 Project Charter paragraphs 4.1 to 4.4 | In the Project Charter section the process is changed due to the new method of digital submission and approval of the Project fiche via the Contact Centre in InSIS instead of physical submission in paper form. | November 1st, 2023 |
| 4.4 | Point 4 paragraph 4.14 Submission of the Project Application to the Provider | Under Submission of the Project Application to the Provider, the procedure is changed due to the new method of digital submission and approval of the Project Card via the Contact Centre in InSIS instead of physical submission in paper form. | November 1st, 2023 |
| 4.5 | Annex | Passages for dates and signatures were deleted from the Project Charter due to the electronic approval in InSIS and replaced by electronic approval in InSIS. | November 1st, 2023 |
| 5.1 | Annex n.2: Exception – mandate contracts | It refers to projects where there is a time mismatch between the signing of the mandate agreement (or its equivalent) with partner organisations and the documents for the preparation of the Project Charter. | September 1st, 2024 |
| 5.2 | Annex n.3: Exception to FM procedures | Addressing the specifics of the FM project agenda in terms of geographical distance | September 1st, 2024 |
| 6.1 | Page 14, point 8 Common, transitional and final provisions | A paragraph regulating the procedure in the event of non-fulfilment of the obligations of a faculty/unit was added. | November 1st, 2025 |
| 6.2 | Annex 1: Project Charter | The Project Charter was amended so that the field “Outputs and benefits of the project for VŠE” was split into two fields: “Project outputs” and “Benefits of the project for VŠE”. | November 1st, 2025 |
| 6.3 | Page 9, point 4 Project Charter, paragraph 4.4 | Text reflecting different workflows in the electronic approval of the project was added. | November 1st, 2025 |
| 7.1 | Entire directive | Abolition of the position of the Vice-Rector for Development and Corporate Relations. | March 1st, 2026 |
| 7.2 | Page 3, Basic terms | The decision to designate a project as a university-wide project falls within the competence of the Rector. | March 1st, 2026 |
| 7.3 | Page 4, Basic terms | The Project Office is subordinate to the Rector. | March 1st, 2026 |
| 7.4 | Page 4, Basic terms | The project manager is designated by the Head of the Project Office. | March 1st, 2026 |
| 7.5 | Page 6, Diagram for the preparation of the project application | The level associated with the agenda of the Vice-Rector for Development and Corporate Relations was removed from the diagram. In the approval process, it was replaced by the Rector. | March 1st, 2026 |
| 7.6 | Page 8, point 4 Project Charter, paragraph 4.4 | The approval level associated with the position of the Vice-Rector for Development and Corporate Relations was removed. | March 1st, 2026 |
| 7.7 | Page 14, point 8 Common, transitional and final provisions, paragraph 8.1 | Compliance with the Directive is monitored by the Head of the Project Office, who communicates breaches and sanctions to the Rector. | March 1st, 2026 |
| 7.8 | Annex 1: Project Charter | The Project Charter was amended by removing the field for approval by the Vice-Rector for Development and Corporate Relations. | March 1st, 2026 |